网站首页
机构职能
办事指南
新闻管理
教学通知
规章制度
下载中心
成果展示
选课平台
实验室安全
网站首页
>
办事指南
>
正文
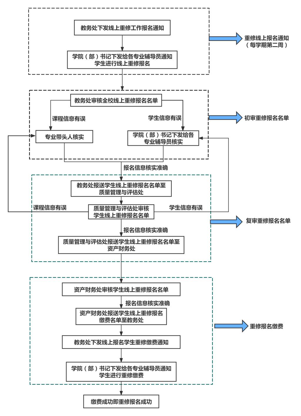
线上及线下重修报名流程
发布时间:2025-03-21
文章来源:
浏览次数:
关闭
打印
责任编辑:刘天宇
附件【
线上重修报名流程.jpg
】已下载
次
附件【
线下重修报名流程.jpg
】已下载
次
友情链接
本科生信息服务平台
中华人民共和国教育部
教育部高等教育教学评估中心
辽宁省教育厅
国家高等教育智慧教育平台
超星大数据监控中心